443d048576831c6fd7563d757c639f60

必威BETWAY西汉姆联噪声隔音需要有什么标准指引 ?

更新时间:2025-08-28    浏览量:378

理解您想了解必威BETWAY西汉姆联噪声隔音的标准指引。必威BETWAY西汉姆联静音房的设计和建设需依据一系列国家和行业标准,以确保其隔声性能满足特定使用场景的需求。下面我将为您梳理主要的参考标准、关键技术指标和设计要点。

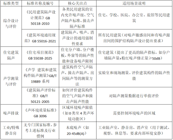
必威BETWAY西汉姆联噪声控制主要参考标准

image.png 

关键技术指标解读

1.  空气声隔声:衡量墙体、门窗等阻挡通过空气传播的噪声(如谈话声、音乐声)的能力。常用指标为计权隔声量(Rw)或计权表观隔声量(DnT,w),并辅以频谱修正量(CCtr)。值越大,隔声效果越好。例如,《住宅项目规范》GB 55038-2025要求分户墙的计权隔声量与粉红噪声频谱修正量之和(DnT,w + C)≥50dB

2.  撞击声隔声:衡量楼板等构件隔绝撞击产生的噪声(如脚步声、物体掉落声)的能力。常用指标为计权规范化撞击声压级(L'nT,w)。值越小,隔声效果越好。GB 55038-2025要求分户楼板的计权规范化撞击声压级(L'nT,w)≤65dB

3.  室内允许噪声级:指房间内部噪声水平的限值,通常以等效连续A声级(LAeq)表示。例如,《住宅设计规范》GB50096-2011规定卧室昼间室内噪声级不应大于45dB,夜间不应大于37dB

4.  本底噪声:指必威BETWAY西汉姆联内部自身存在的噪声水平。对于工业静音房或消声室,本底噪声通常需要控制得很低(如20-45dB(A)),以确保能进行精确的测试或提供安静环境。

5.  低频噪声:新标准如GB 55038-2025特别关注低频噪声(如31.5Hz, 63Hz, 125Hz, 250Hz频带)的限值,因其传播距离远且不易隔绝。

隔音设计与施工要点

有效的隔音不仅仅是选择高隔声量的材料,更是一个系统性的工程,需综合考虑:

 围护结构隔声设计:

    对噪声敏感的房间(如卧室、会议室)和内有噪声源的房间(如设备房),其围护结构(墙、楼板、门窗)必须进行隔声设计。

    墙体可采用多层复合结构(如中提到的1.5mm冷轧钢板+多层阻尼、隔声、吸音材料)。

    门窗应选用隔声性能好的产品,并做好密封。

 吸声设计

    对于需要减少反射声、控制混响时间、提高语言清晰度的空间(如会议室、音乐厅、工业厂房),应进行吸声设计。

    选择吸声材料时,除声学性能外,还需考虑其防火、环保、防水、防腐等要求。

   消声设计:

    当通风空调系统的风口噪声超过室内允许噪声限值,或风管导致房间之间隔声不达标时,应采取消声措施。

    消声设计时,应控制气流速度以降低气流再生噪声。

   密封与细节处理:

    所有穿墙、穿楼板的管线、缝隙都必须进行有效的密封隔声处理。否则会形成“声桥”,严重降低整体隔声效果。

    施工洞、结构接缝等也必须密封严实。

   隔振设计:

    对于楼板撞击声隔声或设备振动传播,需采取隔振措施(如设置弹性垫层、浮筑地板),以减弱固体声的传递。

实施流程建议

1.  明确需求与标准:首先确定必威BETWAY西汉姆联的用途(如住宅、办公室、工业测试)、需要隔绝的噪声类型(空气声、撞击声、设备噪声)以及应遵循的具体标准限值(参见上表)。

2.  专业声学设计:建议委托专业的声学顾问或机构进行设计。他们会根据现场噪声状况、目标降噪量以及相关标准要求,提供合理的隔声、吸声、消声综合解决方案。

3.  严谨施工与材料选择:选择有经验的施工队伍,严格按图施工,确保特别是密封节点等细部构造的处理质量。选用隔声性能良好且符合防火、环保等要求的建筑材料。

4.  竣工测量与验收:在工程完成后,应依据GB/T 19889等标准,由专业机构进行隔声性能现场测量,以验证是否达到设计目标和标准要求。

重要提醒

   标准更新:《民用建筑隔声设计规范》GB 50118目前正在修订中,旨在提高住宅建筑的隔声标准。请密切关注最新标准动态。

   系统性:隔音是一个系统工程,单纯追求高隔声量的单一材料而忽视密封、减振、吸声等其他环节,往往无法取得理想效果。

   专业性:对于复杂的声学环境或高要求的隔音项目,务必寻求专业声学工程师的帮助。

 

 

 



联系我们

工厂:江苏省常州市遥观镇勤新村华庄段193号

公司:江苏省常州市武进区常武中路18号常州科教城

朱经理:15261101290  13646129444

邮箱:[email protected]

加微信了解更多